Publications

This section includes a list of the latest IPNA scientific articles published in journals included in the Science Citation Index (SCI).

In DIGITAL.CSIC, institutional repository of the CSIC, you can find the complete list of scientific articles since 1962, as well as other collections of interest such as congresses, theses, books, informative material, etc. of the centre. The aim of DIGITAL.CSIC is to organize, preserve and disseminate in open access the results of our research.

In the institutional repository of the CSIC, you can find the complete list of scientific articles, as well as other collections of interest such as congresses, theses, books, informative material, etc.

Go to Digital - CSIC

 

Analysis of the IPNA 2014-2019 Scientific Production: bibliometric analysis from data collected in Scopus and Web of Science.

 

Image
Digital CSIC

Community assembly and diversification in a species-rich radiation of island weevils (Coleoptera: Cratopini)

[Aim] To test a prediction derived from island biogeographical theory that in situ speciation should make an increasingly important contribution to community assembly as islands age. This prediction is tested on estimated biogeographical histories from Mauritius (approximately 9 Myr) and Reunion (approximately 5 Myr). We additionally investigate the evolutionary dynamics of insect flight loss, as the loss of flight in island lineages can influence patterns of diversification. [Location] Mascarene Islands; Southwest Indian Ocean. [Taxon] Weevils. [Methods] Up to five individuals of each taxonomically described species sampled within each sampling site were sequenced for the mitochondrial gene Cytochrome Oxidase II to delimit operational taxonomic units (OTUs). OTUs were further sequenced for the nuclear genes Arginine Kinase, Histone 3 and ribosomal 28s, to reconstruct the phylogenetic history of the group. Timings of colonization and in situ speciation events were estimated with beast2. [Results] Our results support the hypothesis that present-day species richness on the older island of Mauritius is largely the result of in situ speciation, with few colonization events, of which all but the most basal are recent. In contrast, Reunion presents a more uniform temporal spectrum of colonization times. Flight loss has evolved convergently at least five times, and speciation events associated with flight loss are significantly younger than speciation events that have not resulted in flight loss. [Main conclusions] Patterns of community assembly on the islands of Mauritius and Reunion fit a model where the addition of new species and species turnover is increasingly dominated by in situ speciation as an island community matures. Repeated flight loss indicates selection for flightlessness, with the young age of flightless lineages suggesting higher extinction rates over longer evolutionary time-scales and little influence on present-day species richness.

Kitson, James J.N; Warren, Ben H.; Thébaud, Cristophe; Strasberg, Dominique; Emerson, Brent C.

Journal of Biogeography 45(9): 2016-2026 (2018)
DOIDigital.CSIC

Anagenesis, Cladogenesis, and Speciation on Islands

Anagenesis and cladogenesis are fundamental evolutionary concepts, but are increasingly being adopted as speciation models in the field of island biogeography. Here, we review the origin of the terms ‘anagenetic’ and ‘cladogenetic’ speciation, critique their utility, and finally suggest alternative terminology that better describes the geographical relationships of insular sister species.

Emerson, Brent C.; Patiño, Jairo

Trends in Ecology and Evolution 33 (7): 488-491 (2018)
DOIDigital.CSIC

Evolutionary origin of the latitudinal diversity gradient in liverworts

A latitudinal diversity gradient towards the tropics appears as one most recurrent patterns in ecology, but the mechanisms underlying this pattern remain an area of controversy. In angiosperms, the tropical conservatism hypothesis proposes that most groups originated in the tropics and are adapted to a tropical climatic regime, and that relatively few species have evolved physiological adaptations to cold, dry or unpredictable climates. This mechanism is, however, unlikely to apply across land plants, and in particular, to liverworts, a group of about 7500 species, whose ability to withstand cold much better than their tracheophyte counterparts is at odds with the tropical conservatism hypothesis. Molecular dating, diversification rate analyses and ancestral area reconstructions were employed to explore the evolutionary mechanisms that account for the latitudinal diversity gradient in liverworts. As opposed to angiosperms, tropical liverwort genera are not older than their extra-tropical counterparts (median stem age of tropical and extra-tropical liverwort genera of 24.35 ± 39.65 Ma and 39.57 ± 49.07 Ma, respectively), weakening the ‘time for speciation hypothesis’. Models of ancestral area reconstructions with equal migration rates between tropical and extra-tropical regions outperformed models with asymmetrical migration rates in either direction. The symmetry and intensity of migrations between tropical and extra-tropical regions suggested by the lack of resolution in ancestral area reconstructions towards the deepest nodes are at odds with the tropical niche conservatism hypothesis. In turn, tropical genera exhibited significantly higher net diversification rates than extra-tropical ones, suggesting that the observed latitudinal diversity gradient results from either higher extinction rates in extra-tropical lineages or higher speciation rates in the tropics. We discuss a series of experiments to help deciphering the underlying evolutionary mechanisms.

Laenen, Bejanmin; Patiño, Jairo; Hagborg, Anders; Désamoré, Aurélie; Wang, Jian; Jonathan Shaw, A; Goffinet, Bernard; Vanderpoorten, Alain

Molecular Phylogenetics and Evolution 127: 606-612 (2018)
DOIDigital.CSIC

Too Little Democracy in All the Right Places: A Comment on Kelty 2017

Roura-Expósito, Joan; Alonso González, Pablo

Current Anthropology 59(3): 332-333 (2018)
DOIDigital.CSIC

Trees as habitat islands: Temporal variation in alpha and beta diversity in epiphytic laurel forest bryophyte communities

[Aim] Trees represent striking examples of habitat islands, with various degrees of spatial isolation and evolving properties during their life cycle. Here, we investigate whether changes in habitat conditions, dispersal limitations or competition cause variation in patterns of epiphytic species richness and turnover. [Location] Madeira island. [Taxon] Bryophytes. Methods: Using linear mixed effect models, we test whether species richness exhibits a monotonic or hump-shaped relationship with time. Two groups of host-tree species, late- and early-successional, were considered. We further identify the mechanisms explaining the observed variation in species composition by dividing beta diversity into its nestedness (β) and turnover (β) components and correlating them with tree age and geographical distance among trees. [Results] The best-fit models all included tree age (T), but its quadratic term (T) and tree height (H, here a surrogate of area) were not systematically included. β, but not β, correlated with host-tree age, and both β and β correlated with geographical distance. [Main conclusions] Tree age was consistently included in all of the best-fit models, reflecting the progressive increase in epiphyte bryophyte species richness through time. The limited contribution of T and H to the best models suggests that competition for space is not a key factor on mature trees. The correlation of β, but not β, with host-tree age, and of β and β with distance among trees, suggests that variation in species composition is caused by (1) temporal community shifts due to allogenic drivers and (2) dispersal limitations, which are reflected by the higher similarity of the epiphyte communities on clustered trees rather than by an increasing probability of colonization with tree age. Since actual ancient laurel forests may no longer exist in Madeira, the conservation of clusters of late-successional trees, enhancing connectivity at small spatial scales, is of utmost importance for the conservation and recovery of the unique laurel forest epiphytic flora.

Patiño, Jairo; Gómez-Rodríguez, Carola; Pupo-Correia, Aida; Sequeira, Miguel; Vanderpoorten, Alain

Journal of Biogeography 45(8): 1727-1738 (2018)
DOIDigital.CSIC

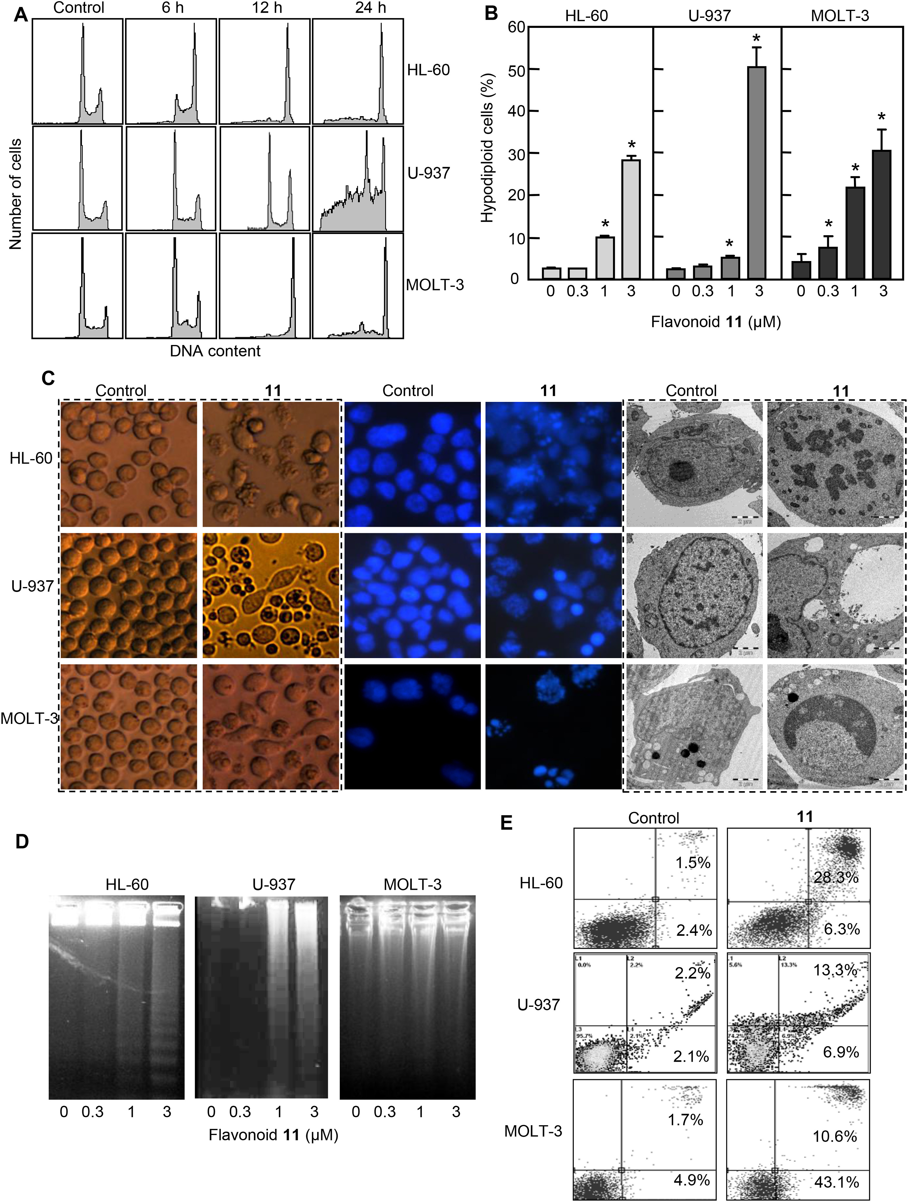
3′-Hydroxy-3,4′-dimethoxyflavone-induced cell death in human leukaemia cells is dependent on caspases and reactive oxygen species and attenuated by the inhibition of JNK/SAPK

Flavonoids are phenolic substances that appear to exert beneficial effects in several chronic diseases, including cancer. Structure-activity relationships of the cytotoxic activity of a series of flavonols and their 3-methyl ether derivatives established that 3′-hydroxy-3,4′-dimethoxyflavone (flavonoid 11) displayed strong cytotoxicity against human leukaemia cell lines (HL-60, U-937 and MOLT-3), and cells that over-express the anti-apoptotic proteins, Bcl-2 and Bcl-x, and against P-glycoprotein-overexpressing K-562/ADR cells. This compound induced G-M cell cycle arrest and it was a potent apoptotic inducer on HL-60, MOLT-3, U-937 and U-937/Bcl-2 cell lines. Cell death was (i) mediated by caspase activation, since it was prevented by the non-specific caspase inhibitor z-VAD-fmk and reduced by a selective caspase-9 inhibitor, (ii) associated with cytochrome c release, the dissipation of the inner mitochondrial membrane potential (ΔΨ) and the activation of the mitogen-activated protein kinase pathway and (iii) partially blocked by the inhibition of c-jun NH terminal kinases/stress activated protein kinases (JNK/SAPK) signalling and by the free-radical scavenger N-acetyl-L-cysteine.

Estévez-Sarmiento, Francisco; Hernández, Elisa; Brouard, Ignacio  ; León, Francisco ; García, Celina; Quintana, José; Estévez, Francisco

Chemico-Biological Interactions 288: 1-11 (2018)
DOIDigital.CSIC

Secondary metabolites from two Hispaniola Ageratina species and their cytotoxic activity

Study of the aerial parts of the two species of Ageratina: A. dictyoneura and A. illita afforded four new ent-labdane diterpenoids (1–4). Two known labdanes: 2β,3α,15-trihydroxy-ent-labd-7-ene (5), and 2β,3α-trihydroxy-ent-labd-7-en-15-oic acid (6); two sesquiterpene lactones: 8β-hydroxy-β-cyclocostunolide (7) and eupatoriopicrin (8), one benzofuran, and six flavonoids were also isolated. Their chemical structures were determined based on extensive spectroscopic study, comparison with reported data and chemical transformations. The cytotoxicity of the new ent-labdane diterpenoids 1–3, sesquiterpene lactone 7, and the flavonoid: quercetin 3,7-dimethylether were assessed against the human myeloid leukemia U-937 cell line and found that compound 7 and quercetin 3,7-dimethylether were cytotoxic against this cell line.

Eiroa, José L.; Triana, Jorge; Pérez, Francisco Javier; Castillo, Quírico A.; Brouard, Ignacio; Quintana, José; Estévez, Francisco; León, Francisco

Medicinal Chemistry Research 27: 1792-1799 (2018)
DOIDigital.CSIC

Reductive Radical Cascades Triggered by Alkoxyl Radicals in the β-Cyclodextrin Framework

The generation and fate of 2,3,6-icosa-O-methyl-β-cyclomaltoheptaos-6-O-yl radical under reductive conditions is described. Two radical cascade reactions are involved: the main one is triggered by a 1,8-HAT of the hydrogen at 5C. The radical can reach the anomeric hydrogen at 1C three sugar units ahead using a six-step sequence. The different hydrogen donor ability of the group 14 hydrides permits one to selectively stop the cascade at 5C, 2C, and 4C to obtain β-CD with a β-l-Idop unit, acyclic hepta-, and hexa-saccharide structures, respectively.

León, Elisa I.; Martín, Ángeles; Pérez-Martín, Inés; Suárez, Ernesto 

Organic Letters 20(11): 3385-3389 (2018)
DOIDigital.CSIC

Long‐distance dispersal syndromes matter: diaspore–trait effect on shaping plant distribution across the Canary Islands

Oceanic islands emerge lifeless from the seafloor and are separated from continents by long stretches of sea. Consequently, all their species had to overcome this stringent dispersal filter, making these islands ideal systems to study the biogeographic implications of long-distance dispersal (LDD). It has long been established that the capacity of plants to reach new islands is determined by specific traits of their diaspores, historically called dispersal syndromes. However, recent work has questioned to what extent such dispersal-related traits effectively influence plant distribution between islands. Here we evaluated whether plants bearing dispersal syndromes related to LDD ¿ i.e. anemochorous (structures that favour wind dispersal), thalassochorous (sea dispersal), endozoochorous (internal animal dispersal) and epizoochorous (external animal dispersal) syndromes ¿ occupy a greater number of islands than those with unspecialized diaspores by virtue of their increased dispersal ability. We focused on the native flora of the lowland xeric communities of the Canary Islands (531 species) and on the archipelago distribution of the species. We controlled for several key factors likely to affect the role of LDD syndromes in inter-island colonization, namely: island geodynamic history, colonization time and phylogenetic relationships among species. Our results clearly show that species bearing LDD syndromes have a wider distribution than species with unspecialized diaspores.

Arjona, Yurena; Nogales, Manuel; Heleno, Rubén H.; Vargas, Pablo

 

Ecography 41(5): 805-814 (2018)
DOIDigital.CSIC

Global Island Monitoring Scheme (GIMS): a proposal for the long-term coordinated survey and monitoring of native island forest biota

Islands harbour evolutionary and ecologically unique biota, which are currently disproportionately threatened by a multitude of anthropogenic factors, including habitat loss, invasive species and climate change. Native forests on oceanic islands are important refugia for endemic species, many of which are rare and highly threatened. Long-term monitoring schemes for those biota and ecosystems are urgently needed: (i) to provide quantitative baselines for detecting changes within island ecosystems, (ii) to evaluate the effectiveness of conservation and management actions, and (iii) to identify general ecological patterns and processes using multiple island systems as repeated ‘natural experiments’. In this contribution, we call for a Global Island Monitoring Scheme (GIMS) for monitoring the remaining native island forests, using bryophytes, vascular plants, selected groups of arthropods and vertebrates as model taxa. As a basis for the GIMS, we also present new, optimized monitoring protocols for bryophytes and arthropods that were developed based on former standardized inventory protocols. Effective inventorying and monitoring of native island forests will require: (i) permanent plots covering diverse ecological gradients (e.g. elevation, age of terrain, anthropogenic disturbance); (ii) a multiple-taxa approach that is based on standardized and replicable protocols; (iii) a common set of indicator taxa and community properties that are indicative of native island forests’ welfare, building on, and harmonized with existing sampling and monitoring efforts; (iv) capacity building and training of local researchers, collaboration and continuous dialogue with local stakeholders; and (v) long-term commitment by funding agencies to maintain a global network of native island forest monitoring plots.

Borges, Paulo A. V.; Cardoso Pedro; Kreft, Holger; Whittaker, Robert J.; Fattorini, Simone; Emerson, Brent C.; Gil, Artur; Gillespie, Rosemary G.; Mattews, Thomas J.; Santos, Ana M. C.; Steinbauer, Manuel J.; Thébaud, Christophe; Ah-Peng, Claudine; Amorim, Isabel R.; Aranda, Silvia Calvo; Arroz, Ana Moura; Azevedo, José Manuel N.; Boieiro, Mário; Borda-d'Agua, Luís; Carvalho, José Carlos; Elias, Rui B.; Fernández-Palacios, José María; Florencio, Margarita; González-Mancebo, Juana María; Heaney, Lawrence R.; Hortal, Joaquín; Kueffer, Cristoph; Lequette, Benoit; Martín-Esquivel, José Luis; López, Heriberto; Lamelas-López, Lucas; Marcelino, José; Nunes, Rui; Oromí, Pedro; Patiño, Jairo; Pérez, Antonio J.; Rego, Carla; Ribeiro, Sérvio P.; Rigal, François; Rodrigues, Pedro; Rominger, Andrew J.; Santos-Reis, Margarida; Schaefer, Hanno; Sérgio, Cecília; Serrano, Artur R. M.; Sim-Sim, Manuela; Stephenson, P. J.; Soares, António O.; Strasberg, Dominique; Vanderporten, Alain; Viera, Virgílio; Gabriel, Rosalina

Biodiversity and Conservation 27(10): 2567-2586 (2018)
DOIDigital.CSIC