Publications

This section includes a list of the latest IPNA scientific articles published in journals included in the Science Citation Index (SCI).

In DIGITAL.CSIC, institutional repository of the CSIC, you can find the complete list of scientific articles since 1962, as well as other collections of interest such as congresses, theses, books, informative material, etc. of the centre. The aim of DIGITAL.CSIC is to organize, preserve and disseminate in open access the results of our research.

In the institutional repository of the CSIC, you can find the complete list of scientific articles, as well as other collections of interest such as congresses, theses, books, informative material, etc.

Go to Digital - CSIC

 

Analysis of the IPNA 2014-2019 Scientific Production: bibliometric analysis from data collected in Scopus and Web of Science.

 

Image
Digital CSIC

Reproductive success of the Canarian Echium simplex (Boraginaceae) mediated by vertebrates and insects

Oceanic island ecosystems favour the appearance of novel interactions as a consequence of their depauperate and disharmonic flora and fauna. We investigated Echium simplex, endemic to the Anaga Biosphere Reserve in NE Tenerife, Canary Islands, belongs to the Canarian bird–flower element. Along two flowering seasons, we studied the breeding system of E. simplex, identified the floral visitors and compared the pollination effectiveness of different animal guilds (insects versus vertebrates) by means of selective exclosures. E. simplex is self-compatible but selfing significantly reduced fruit set. The flowers were visited by five bird species (mostly Phylloscopus canariensis and Serinus canarius, but also Cyanistes teneriffae, Sylvia atricapilla and Sylvia melanocephala), a lizard species (Gallotia galloti) and over a hundred insect species (mainly hymenopterans and coleopterans). Flying insects increased fruit set whereas small flower dwellers (mostly beetles) decreased both fruit and seed set. Vertebrates had a negligible effect on reproductive success. We conclude that although the floral resources provided by E. simplex may be important to some vertebrate species, these do not appear to contribute to increase fitness of the plant, which was more dependent upon flying insects for fruit and seed set. We additionally found that plant reproductive structures are heavily damaged by feral goats, which threaten the maintenance of this Canarian endemic species.

Jaca, Julia; Nogales, Manuel; Traveset, Anna

Plant Biology 21(2): 216-226 (2019)
DOIDigital.CSIC

Novel 3D copper nanoparticles/chitosan/nanoporous alumina (CCSA) membranes with catalytic activity. Characterization and performance in the reduction of methylene blue

Herein, we report the surface modification of HO-treated nanoporous alumina (anodic aluminum oxide, AAO) membranes with chitosan (CS) by a solution casting method. Later, copper nanoparticles were incorporated into this CS-AAO membrane by immersion in an aqueous solution of a copper salt precursor and subsequent reduction using NaBH. The IR spectra and energy dispersive X-ray spectroscopy (EDS) analyses helped to confirm the presence of CS and copper nanoparticles both on the surface and inside the nanochannels of this AAO membrane (denoted CCSA). Notable differences in the surface energy, surface topography and morphology were observed between the CS-AAO and CCSA membranes. The catalytic performance of the CCSA membrane was tested in the reduction of methylene blue (MB).Our findings revealed that this system adequately combines the attractive properties of supporting of the AAO membranes, ion retention by CS and the catalytic activity of copper nanoparticles into a tridimensional array. Finally, the recyclability of the CCSA membrane was also assessed. The results showed that the performance of this membrane was not dramatically affected after four cycles of use.

Durán, B.; Hevia, S.A.; Molero, L.; Isaacs, M.; Bonardd, S.; Díaz Díaz, David; Leiva, A.; Saldías, C.

Journal of Cleaner Production 210: 811-820 (2019)
DOIDigital.CSIC

How does avian seed dispersal shape the structure of early successional tropical forests?

Frugivores shape plant communities via seed dispersal of fleshy-fruited plant species. However, the structural characteristics that frugivores impart to plant communities are little understood. Evaluating how frugivores structure plant communities via the nonproportional use of available fruit resources is critical to understand the functioning of ecosystems where fleshy-fruited plant species are dominant, such as tropical forests. We performed a seed-addition field experiment to investigate how frugivorous birds shape the composition and richness of forests during early stages of secondary succession in cleared areas in Puerto Rico. The experiment tested whether the bird-generated seed rain and the subsequent early successional plant communities were proportional representations of the fleshy-fruited species that dominated the surrounding community. Experimental treatments consisted of patches with (a) seed-additions by wild birds attracted to experimental patches with pole perches, (b) manual seed-additions proportional to fruit abundance at the local scale (≤50 m from experimental plots) and (c) manual seed-additions proportional to fruit abundance at the landscape scale (entire study site). Birds' seed-additions differed in composition and abundance to expectations based on fruit availability at local and landscape scales. Treatments with seeds added by birds had the highest species richness in both the seed rain and the emergence stages despite how, on average, the monthly richness in the landscape-scale treatment was double that of birds and the local-scale treatment. This phenomenon was explained by the highest heterogeneity from the bird seed-addition treatment across months, and the lowest seed per capita emergence rates in landscape treatments. Rather than reflecting relative fruit abundance, birds biased seed rain and per capita emergence towards a non-random mixture of both small- and large-seeded species, resulting in richer and distinct plant communities. Because frugivory and seed dispersal patterns depart from random encounters between frugivores and plants in communities, successional forests are characterized by an overrepresentation of proportionally rare plant species, and decreases in the dominance of many common species. Thus, for regenerating tropical forests, frugivory can function as mechanism that promotes persistence of rare plant species and their coexistence with more abundant plants. A plain language summary is available for this article.

González-Castro, Aarón; Yang, Suann; Carlo, Tomás A.

Functional Ecology 33(2): 229- 238 (2019)
DOIDigital.CSIC

Comprehensive population viability study of a rare endemic shrub from the high mountain zone of the Canary Islands and its conservation implications

Oceanic island ecosystems harbour many endemic plant and animal species, which are often threatened because they have only a few small populations. Many factors contribute to the biological viability of such populations, such as demography and population dynamics, breeding system and pollination ecology, seed dispersal and genetic variation. In a collaborative project, all these factors were studied in the rare endemic, predominantly monoecious shrub Bencomia exstipulata Svent. (Rosaceae), which grows exclusively in the national parks of El Teide (Tenerife) and La Caldera de Taburiente (La Palma). Demography was monitored through annual censuses of individual plants in a natural and an augmented population on Tenerife. The breeding system and reproductive success were studied through bagging and pollination experiments, and insect visitation censuses. Seed dispersal by animals was assessed using cafetaria experiments. With matrix projection models and stochastic simulations, we show that the Tenerife population was demographically stable. This was largely explainable by the high survival of adult individuals. Despite frequent germination, successful seedling recruitment was very rare. Male and female flowers occurred in separate inflorescences within individuals, although some inflorescences were mixed and some shrubs were entirely male or female. Despite frequent visits by honeybees, the species is predominantly wind pollinated. Insect-proof bags reduced seed set by 12.5%, and pollen-proof bags by 44%. Large quantities of airborne pollen were detected on unbagged sticky microscope slides, this was 56% reduced by insect-proof and 96% by pollen-proof bags. Hence, some self-pollination also seems to occur. Cafetaria experiments showed that the local lizards (Gallotia galloti Oudart) readily eat the fruits and that the seeds pass through their intestines unharmed and germinable. Since other dispersal vectors are unknown, saurochory seems the most likely mode of dispersal. Our study strongly suggests that the population of B. exstipulata on Tenerife is viable, and that there are no significant threats associated with its breeding system, pollination or seed dispersal. To alleviate the natural extinction risk typical of narrow endemics, five main conservation measures are proposed.

Marrero, Manuel V.; Oostermeijer, Gerard; Nogales, Manuel; Van Hengstum, Thomas; Saro, Isabel; Carqué, Eduardo; Sosa, Pedro A.; Bañares, Ángel

Journal for Nature Conservation 47: 65-76 (2019)
DOIDigital.CSIC

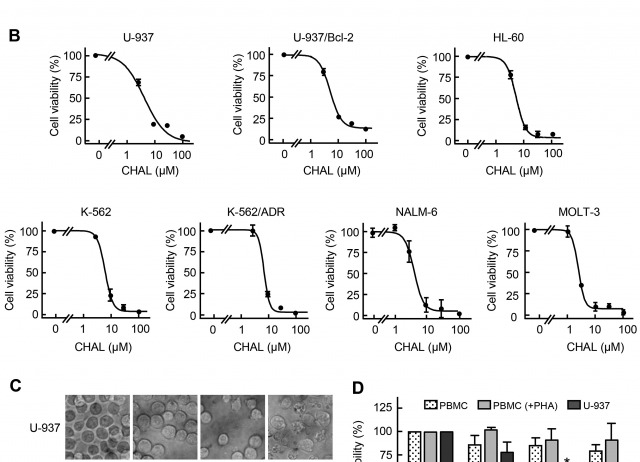
6′-Benzyloxy-4-bromo-2′-hydroxychalcone is cytotoxic against human leukaemia cells and induces caspase-8- and reactive oxygen species-dependent apoptosis

In this study, we investigated the effects of synthetic 6′-benzyloxy-4-bromo-2′-hydroxychalcone on viabilities of seven human leukaemia cells. It was cytotoxic against U-937, HL-60, K-562, NALM-6, MOLT-3 cells, and also against Bcl-2-overexpressing U-937/Bcl-2 cells and P-glycoprotein-overexpressing K-562/ADR, but had no significant cytotoxic effects against quiescent or proliferating human peripheral blood mononuclear cells. This chalcone is a potent apoptotic inducer in human leukaemia U-937 cells. Cell death was (i) mediated by the activation and the cleavage of initiator and executioner caspases and poly(ADP-ribose) polymerase; (ii) prevented by the pan-caspase inhibitor z-VAD-fmk, and by the selective caspase-3/7, −6 and −8 inhibitors, and by a cathepsins B/L inhibitor; (iii) associated with the release of mitochondrial proteins, including cytochrome c and Smac/DIABLO; (iv) accompanied by dissipation of the mitochondrial membrane potential, (v) partially blocked by the inhibition of p38 and (vi) mostly abrogated by catalase. In conclusion, the synthetic chalcone is cytotoxic against several types of human leukaemia cell with apoptosis being induced by activation of the extrinsic pathway and the generation of reactive oxygen species.

Saavedra, Ester; Del Rosario, Henoc; Brouard, Ignacio; Quintana, José; Estévez, Francisco

Chemico-Biological Interactions 298: 137-145 (2019)
DOIDigital.CSIC

Cationic Niosomes as Non-Viral Vehicles for Nucleic Acids: Challenges and Opportunities in Gene Delivery

Cationic niosomes have become important non-viral vehicles for transporting a good number of small drug molecules and macromolecules. Growing interest shown by these colloidal nanoparticles in therapy is determined by their structural similarities to liposomes. Cationic niosomes are usually obtained from the self-assembly of non-ionic surfactant molecules. This process can be governed not only by the nature of such surfactants but also by others factors like the presence of additives, formulation preparation and properties of the encapsulated hydrophobic or hydrophilic molecules. This review is aimed at providing recent information for using cationic niosomes for gene delivery purposes with particular emphasis on improving the transportation of antisense oligonucleotides (ASOs), small interference RNAs (siRNAs), aptamers and plasmids (pDNA).

Grijalvo, Santiago; Puras, Gustavo; Zárate, Jon; Sainz-Ramos, Myriam; Qtaish, Nuseibah A. L.; López, Tania; Mashal, Mohamed; Attia, Noha; Díaz, David; Pons, Ramon; Fernández, Eduardo; Pedraz, Jose Luis; Eritja Casadellà, Ramón 

Pharmaceutics 11(2): 50 (2019)
DOIDigital.CSIC

Effects of salinity changes on aquatic organisms in a multiple stressor context

Under global change, the ion concentration of aquatic ecosystems is changing worldwide. Many freshwater ecosystems are being salinized by anthropogenic salt inputs, whereas many naturally saline ones are being diluted by agricultural drainages. This occurs concomitantly with changes in other stressors, which can result in additive, antagonistic or synergistic effects on organisms. We reviewed experimental studies that manipulated salinity and other abiotic stressors, on inland and transitional aquatic habitats, to (i) synthesize their main effects on organisms’ performance, (ii) quantify the frequency of joint effect types across studies and (iii) determine the overall individual and joint effects and their variation among salinity–stressor pairs and organism groups using meta-analyses. Additive effects were slightly more frequent (54%) than non-additive ones (46%) across all the studies (n ¿ 105 responses). However, antagonistic effects were dominant for the stressor pair salinity and toxicants (44%, n ¿ 43), transitional habitats (48%, n ¿ 31) and vertebrates (71%, n ¿ 21). Meta-analyses showed detrimental additive joint effects of salinity and other stressors on organism performance and a greater individual impact of salinity than the other stressors. These results were consistent across stressor pairs and organism types. These findings suggest that strategies to mitigate multiple stressor impacts on aquatic ecosystems should prioritize restoring natural salinity concentrations. This article is part of the theme issue ‘Salt in freshwaters: causes, ecological consequences and future prospects’.

Velasco, Josefa; Gutiérrez-Cánovas, Cayetano; Botella-Cruz, María; Sánchez-Fernández, David ; Arribas, Paula; Carbonell, José Antonio; Millán, Andrés; Pallarés, Susana

Philosophical Transactions of the Royal Society of London. Series B, Biological sciences 374(1764): (2019)
DOIDigital.CSIC

Building Covalent Molecular Capsules by Thiol-Michael Addition Click Reaction

The thiol-Michael addition (TMA) is a powerful methodology to click several fragments together, despite having been underestimated in the synthesis of complex systems for supramolecular chemistry. Herein, a very fast and efficient method has been developed to make covalent molecular capsules by taking advantage of the TMA click reaction. Several scaffolds commonly used in supramolecular chemistry, such as calixarenes, CTV, or cavitands, have been used to quickly obtain covalent cages. Additionally, a 'click&click' procedure has been also developed, by sequential combination of TMA and CuAAC click reaction, as an easy and quick way to build complex molecular structures.

Perretti, Marcelle D.; Pérez-Márquez, Lidia A.; García-Rodríguez, Raúl; Carrillo, Romen

Journal of Organic Chemistry 84(2): 840-850 (2019)
DOIDigital.CSIC

Building Covalent Molecular Capsules by Thiol-Michael Addition Click Reaction

The thiol-Michael addition (TMA) is a powerful methodology to click several fragments together, despite having been underestimated in the synthesis of complex systems for supramolecular chemistry. Herein, a very fast and efficient method has been developed to make covalent molecular capsules by taking advantage of the TMA click reaction. Several scaffolds commonly used in supramolecular chemistry, such as calixarenes, CTV, or cavitands, have been used to quickly obtain covalent cages. Additionally, a 'click&click' procedure has been also developed, by sequential combination of TMA and CuAAC click reaction, as an easy and quick way to build complex molecular structures.

M. D. Perretti, L. A. Pérez-Márquez, R. García-Rodríguez, R. Carrillo

Journal of Organic Chemistry 84(2): 840-850 (2019)
DOIDigital.CSIC

Understanding hydrogelation processes through molecular dynamics

Molecular dynamics (MD) is currently one of the preferred techniques employed to understand hydrogelation processes for its ability to include large amounts of atoms in computational calculations, since substantial amounts of solvent molecules are involved in gel formation. MD studies have helped to rationalize experimental outcomes that in many occasions were not well understood based on experimental observations. Additionally, MD has been used to study changes in gel physical properties triggered by variations in reaction conditions or gelator structures. Changes in many physical properties were understood using MD, including molecular diffusion, hydrogel swelling and volume transitions. All the examples gathered in this review might help the reader to discover the current state of the art in MD studies carried out to study hydrogelation processes as well as the pioneering studies that paved the way to introduce MD in the field of gels.

Alegre-Requena, Juan V.; Saldías, César; Inostroza-Rivera, Ricardo; Díaz Díaz, David

Journal of Materials Chemistry B 7: 1652-1673 (2019)
DOIDigital.CSIC